Familien- und Typen-Übersicht
Schalldämpfer RLT Gerät Anschluss Rund
Allgemein
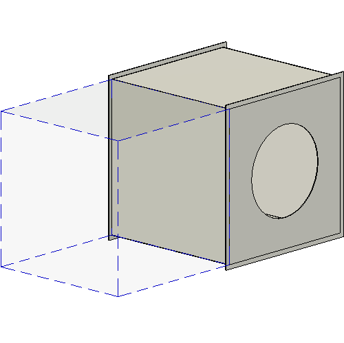
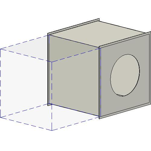
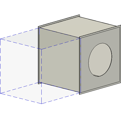
Visualisierung
2D
3D
Schnitt
‹
›
2D Grob
2D Mittel
2D Fein
3D Grob
3D Mittel
3D Fein
Schnitt